食品标签合规性审核和设计
保健食品卫生学测试
保健食品产品稳定性试验
保健食品原料备案测试
保健食品功效成分或标志性成分测试
保健食品毒理和功能评价试验
特殊医学用途配方食品产品全项目测试
特殊医学用途配方食品产品稳定性试验
婴幼儿配方食品产品全项目测试
婴幼儿配方食品产品稳定性试验
运动营养食品全项目测试
运动营养食品稳定性试验
其他特殊膳食用食品全项目测试
中国药典测试
维生素矿物质预混料混合均匀性验证
原料中药材质量安全测试
原料植物提取物安全测试
维生素测试
药品包装材料(YBB标准)测试
保健食品产品技术要求审核编制
保健食品注册&备案咨询
纯化水测试
保健食品注册&备案申报代理
特膳与保健食品一站式质量安全管控方案
中药材禁用农残测试
物种鉴定服务
生产线过敏原测试
违禁添加成分检测
GB 13078饲料卫生标准测试
见证服务
兽药残留测试
保质期评估
转基因测试
动物成分测试
污染物测试
理化测试
感官测试
真菌毒素测试
微生物测试
纯品添加剂测试
饲料和宠物食品营养成分测试
农业农村部公告第20号《宠物饲料卫生规定》
猫粮国标全项测试
犬粮国标全项测试
AAFCO标准测试
FEDIAF标准测试
NRC标准测试
猫犬粮三标最严测试
宠物猫砂测试
狗咬胶国标全项测试
宠物清洁用品测试
实验动物垫料测试
饲料和宠物食品新鲜度测试
饲料和宠物食品氨基酸测试
实验动物配合饲料测试
饲料和宠物食品合规咨询
饲料和宠物食品合规培训
饲料质量安全监管工作方案全项测试
一站式质量安全管控方案
当传统茶香邂逅现代创意,新茶饮以其健康、时尚与社交属性迅速风靡市场,成为年轻人生活方式中不可或缺的一部分。然而,在行业高速发展的背后,质量安全问题也逐渐浮出水面,成为品牌长远发展与消费者信任的关键考验。
钛和集团“新茶饮质量安全一站式服务方案”,为企业提供贯穿全链条的风险管理支持,助您筑稳品质基石。

什么是现制新茶饮?
当前中国茶饮市场中的“现制新茶饮”一般指的是以原叶茶和(或)茶汤、水果、现榨果蔬汁、原榨果汁、果汁、蔬菜汁、蔬菜、乳制品中一种或多种为原料,添加或不添加其他食品,不添加固体饮料,经现场加工制成的液体或固液混合物。 现制新茶饮可依据所使用的食材、工艺、呈现的风味等进行命名,如:鲜芒果茶、鲜草莓茶、鲜牛乳茶、奶盖茶等。 *来源:《T/CCFAGS 027-2021 现制茶饮术语和分类》
新茶饮的质量安全风险点
新茶饮质量安全风险点主要体现在微生物污染。现制新茶饮如果受到微生物污染,可能会导致饮品变质、口感和品质下降,更严重的是,消费者饮用后可能会引起食物中毒,出现恶心、呕吐、腹泻等症状,甚至导致严重的健康问题,对消费者的健康构成威胁,同时也可能对茶饮店的声誉和经济带来不利影响。
钛和集团食品安全专家提醒您,导致微生物污染的原因一般有以下五类: 原料新鲜度:茶叶、水果等原料的新鲜度直接影响茶饮的品质和安全。不新鲜的原料可能含有较高的微生物。 原料储存:原料在店内储存时,不当的温度和湿度控制可能导致原料变质或微生物生长。 个人卫生:茶饮制作人员的个人卫生习惯不佳,可能会将细菌等微生物带入茶饮中。(4)设备清洁:未及时清洁和消毒的设备和工具可能成为微生物污染的根源。 交叉污染:制作过程中不同原料和工具的交叉污染可能引起微生物污染问题。
新茶饮法规标准现状
国家针对现制新茶饮,中华全国供销合作总社,发布了《GH/T 1495-2025 现制茶饮品原辅料要求》,于 2026年1月1日起实施。部分地区出台了食品安全地方标准,如《DB31/ 2007-2023 食品安全地方标准 现制饮料》《DBS42/ 015-2021 食品安全地方标准 现制饮料加工操作规范》。 各协会也出台了一系列的团体标准,如《T/CTSS 75-2023 现制茶饮料 术语 分类 基本要求》《T/CTSS 77-2023 现制茶饮料 制作规范》《T/CCFAGS 037-2023 现制茶饮门店食品安全自查指引》《T/CTSS 76-2023 现制茶饮料 茶叶原料》《T/CCFAGS 027-2021 现制茶饮术语和分类》等。

消费者应注意哪些?
作为消费者,在享受新茶饮带来的愉悦时,掌握一些小技巧可以帮助您喝得更健康、更安心。钛和集团为您准备了一些温馨小提示:
检查成分标签 在购买新茶饮之前,仔细阅读成分标签,注意是否含有可能引起过敏反应的成分,例如乳制品、坚果或特定水果。同时,留意添加剂和糖分含量,确保它们符合您的健康需求。 关注卫生标准 选择那些注重卫生和食品安全的茶饮店。观察店内环境是否清洁,员工是否穿戴整洁的制服和手套,以及制作过程中是否遵循了恰当的卫生操作。 适量饮用,注意健康 新茶饮可能含有较高的糖分和咖啡因,适量饮用可以预防不必要的健康风险。如果您对咖啡因敏感,可以选择低咖啡因或无咖啡因的饮品,并避免在晚间饮用,以免影响睡眠。
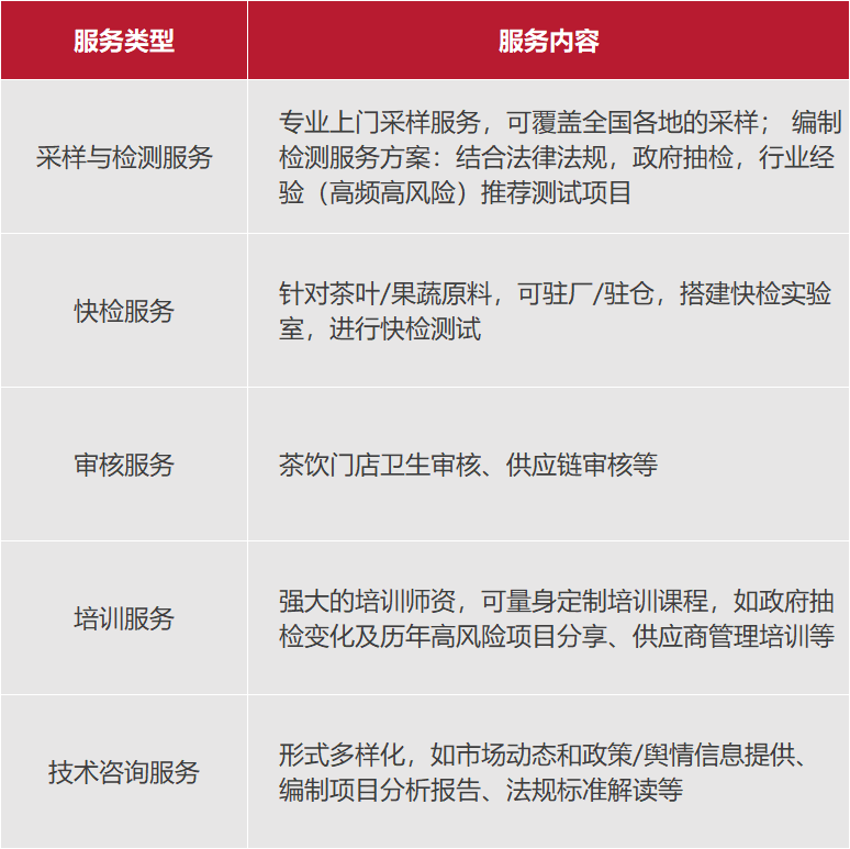
我们的服务
钛和集团“新茶饮质量安全一站式服务方案”贯穿整个供应链,整合采样、检测、审核、培训、技术咨询等多项服务,切实帮助各企业管理产品风险。
钛和集团新茶饮质量安全一站式服务方案:

钛和集团新茶饮质量安全全过程测试服务方案:

我们期待通过严谨科学的检测与一站式定制化服务,与行业伙伴共同推动新茶饮走向更健康、更可持续的未来,让每一杯新茶饮不仅好喝,更让消费者安心。
如您有相关检测需求,欢迎联系我们!